
投资界-解码LP获悉九游会j9体育(中国)官方网站,莲花控股发布公告,公司拟与上海东方证券老本投资有限公司(以下简称“东证老本”)共同投资成立产业基金,基金总范围为5亿元。其中,东证老本手脚平庸合资东说念主认缴出资额1.5亿元,出资占比30%;莲花控股手脚有限合资东说念主认缴出资额3.5亿元,出资占比70%。
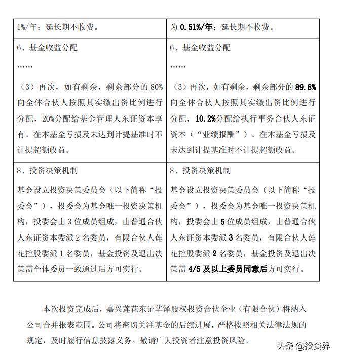
近日,公司与东证老本签署《嘉兴莲花东证华泽股权投资合资企业(有限合资)》合资条约。基于对产业基金投资发展观点的磋商,公司对本次产业基金的原干系条约主要条件作出相应的转念,包括不停用度、基金收益分派和投资有操办机制等。投资完成后,该产业基金将纳入公司并吞报表范围。


据官网先容,莲花控股股份有限公司创建于1983年,于1998年在上海证券交游所挂牌上市,前身为河南莲花味精股份有限公司,是一家以调味品和健康食物研发、分娩和销售为主交易务的上市企业,于今已为千门万户的健康厚味生存业绩了40余年。
东证老本成立于2010年2月,现存注册老本 40 亿元东说念主民币九游会j9体育(中国)官方网站,是东方证券旗下的专科老本运作平台,亦然中国证监会批准的券商直投公司。2017年,转型成为证券公司私募股权投资基金子公司。